没有工作单位,医保怎么办?
信息来源:市医保局
发布时间:2023-11-29 14:40
浏览次数:

生活中处处充满着意外

天有不测风云

人有悲欢离合

正所谓

身体不好 得靠医保

身体康健 养花遛鸟


医保与我们的生活息息相关

至关重要

今天就让我们聊一聊

没有工作单位

可以这样参保




有工作单位,医保怎么办?






法律依据:




《中华人民共和国社会保险法》第二十三条规定:职工应当参加职工基本医疗保险,由用人单位和职工按照国家规定共同缴纳基本医疗保险费。

无雇工的个体工商户、未在用人单位参加职工基本医疗保险的非全日制从业人员以及其他灵活就业人员可以参加职工基本医疗保险,由个人按照国家规定缴纳基本医疗保险费。

就业后,员工与用人单位就存在劳动关系。用人单位应按规定在用工之日起30日内,给员工缴纳城镇职工医疗保险。




没有工作单位,医保怎么办?




没有工作单位,可自行前往指定银行参加职工医保或就近街道保障中心办理居民医保参保登记。




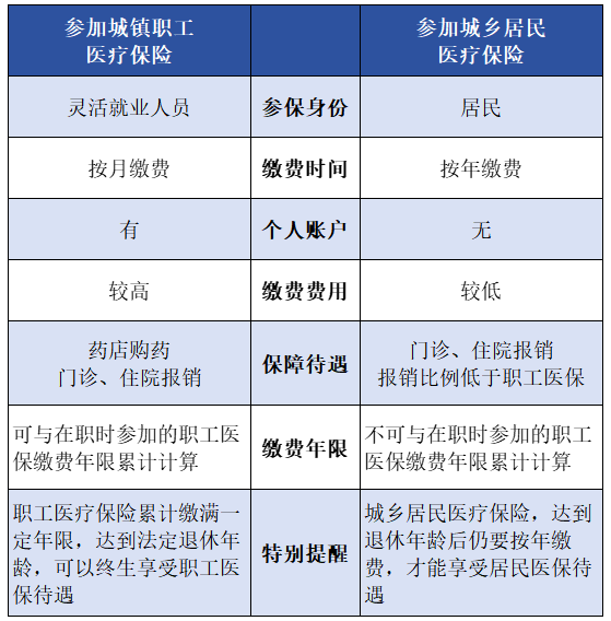
共有2种选择




不同参保身份,享受医保待遇略不同






温馨提示:



没有工作单位,个人经济条件允许的话可以选择以灵活就业人员身份继续参加职工医保,不仅报销比例高,缴满一定年限,退休后还可终生享受医保待遇。


打印本页 关闭窗口