白银市自然资源局
索 引 号:
116204000139113212/2025-173742
生成日期:
2025-09-01
文 号:
关键字:
停车场,河滨,河西,地下,路
所属机构:
市自然资源局
发布机构:
市自然资源局
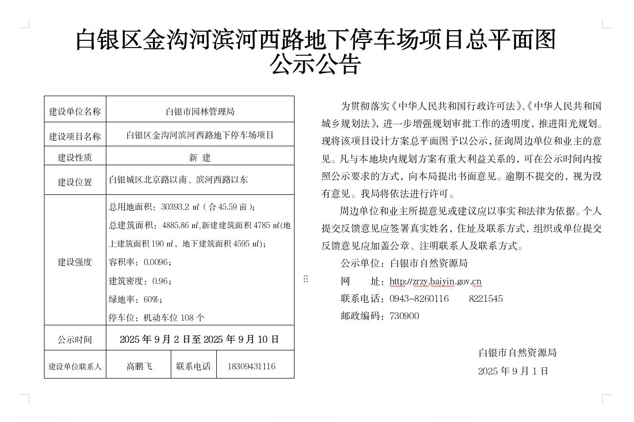
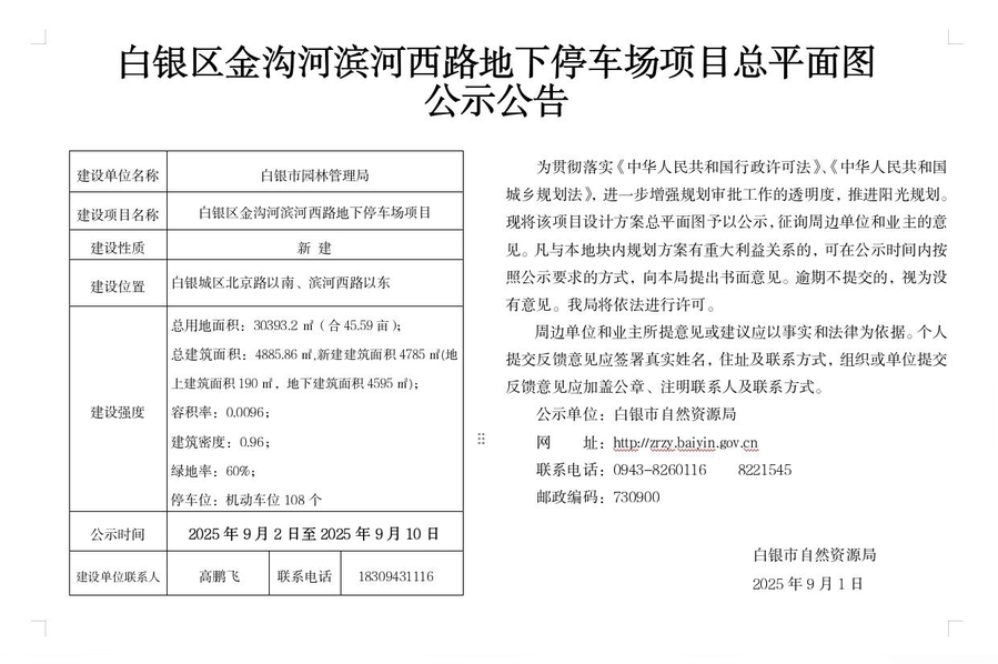
白银区金沟河滨河西路地下停车场项目总平面图公示公告
信息来源:市自然资源局
发布时间:2025-09-01 15:09
浏览次数:
附件:
白银区金沟河滨河西路地下停车场工程总平面公示图.pdf
分享:
打印本页
关闭窗口