索  引  号: 116204000139114443/2023-167743 生成日期: 2023-08-24
文       号: 关键字: 教育,考试,大纲,硕士,命题
所属机构: 市教育局 发布机构: 白银市人民政府
2024年全国硕士研究生招生考试《教育综合考试大纲》正式公布
信息来源:市教育局
发布时间:2023-08-24 08:11
浏览次数:

8月23日,教育部教育考试院发布2024年全国硕士研究生招生考试教育专业学位硕士《教育综合考试大纲》。根据《2023年全国硕士研究生招生工作管理规定》,从2024年全国硕士研究生招生考试起,教育专业学位硕士业务课考试科目将增设全国统一命题科目,供相关招生单位自主选择使用。和教育小微一起来看《教育综合考试大纲》全文————

图片

图片

图片

图片

图片

图片

图片

图片

图片

图片

图片

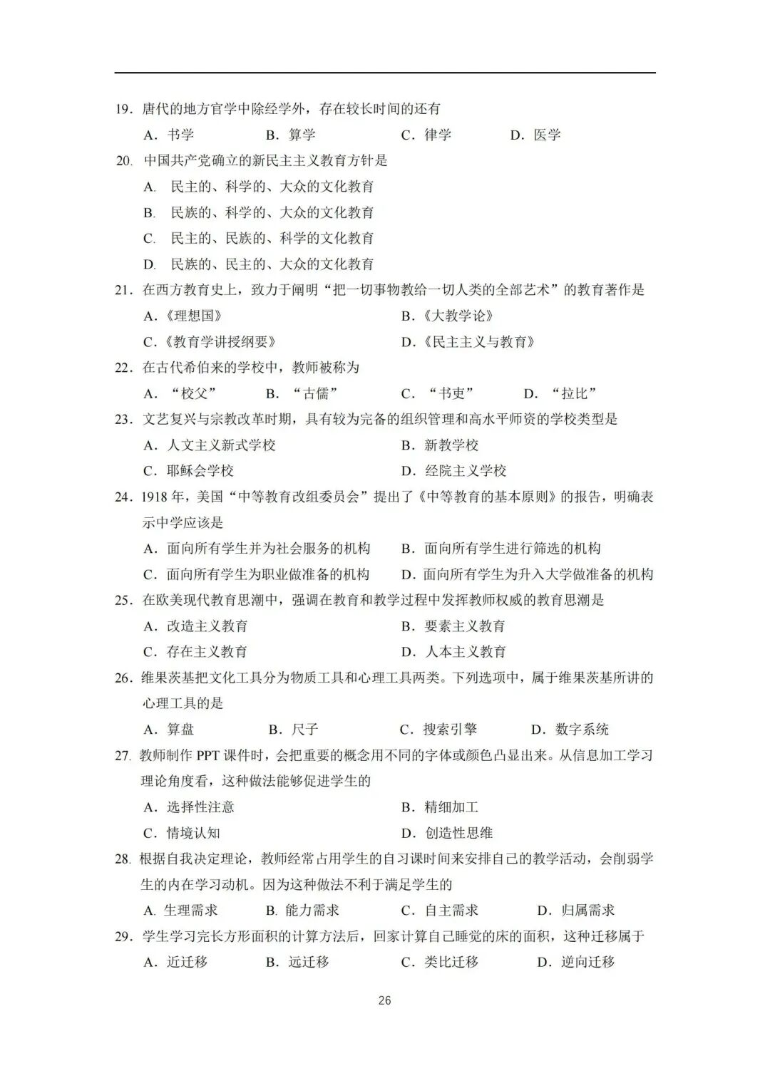
图片

图片

图片

图片

图片

图片

图片

图片

图片

图片

图片

图片

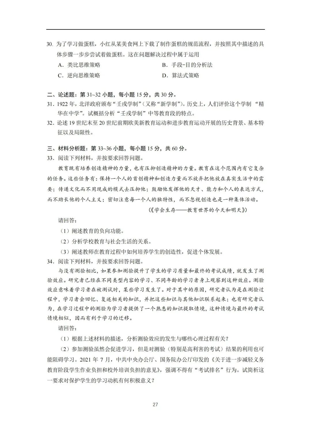
图片

图片

图片

图片

图片

图片

图片

图片


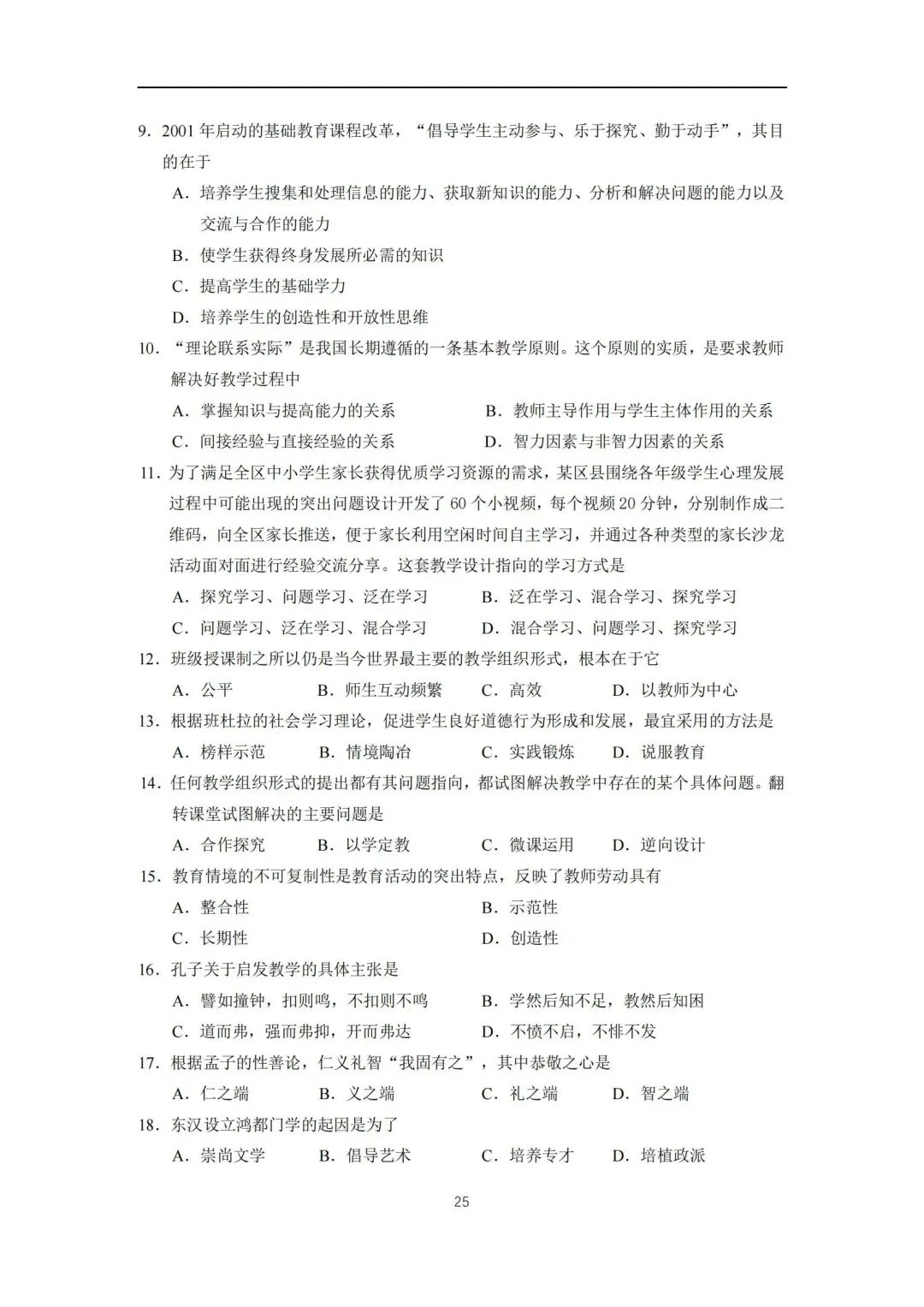
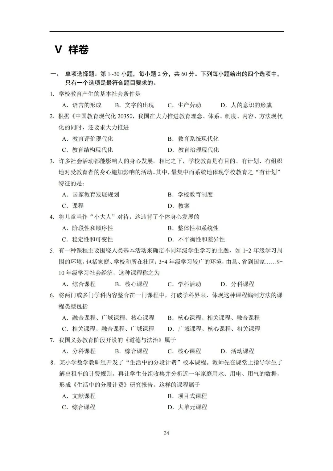
《教育综合考试大纲》

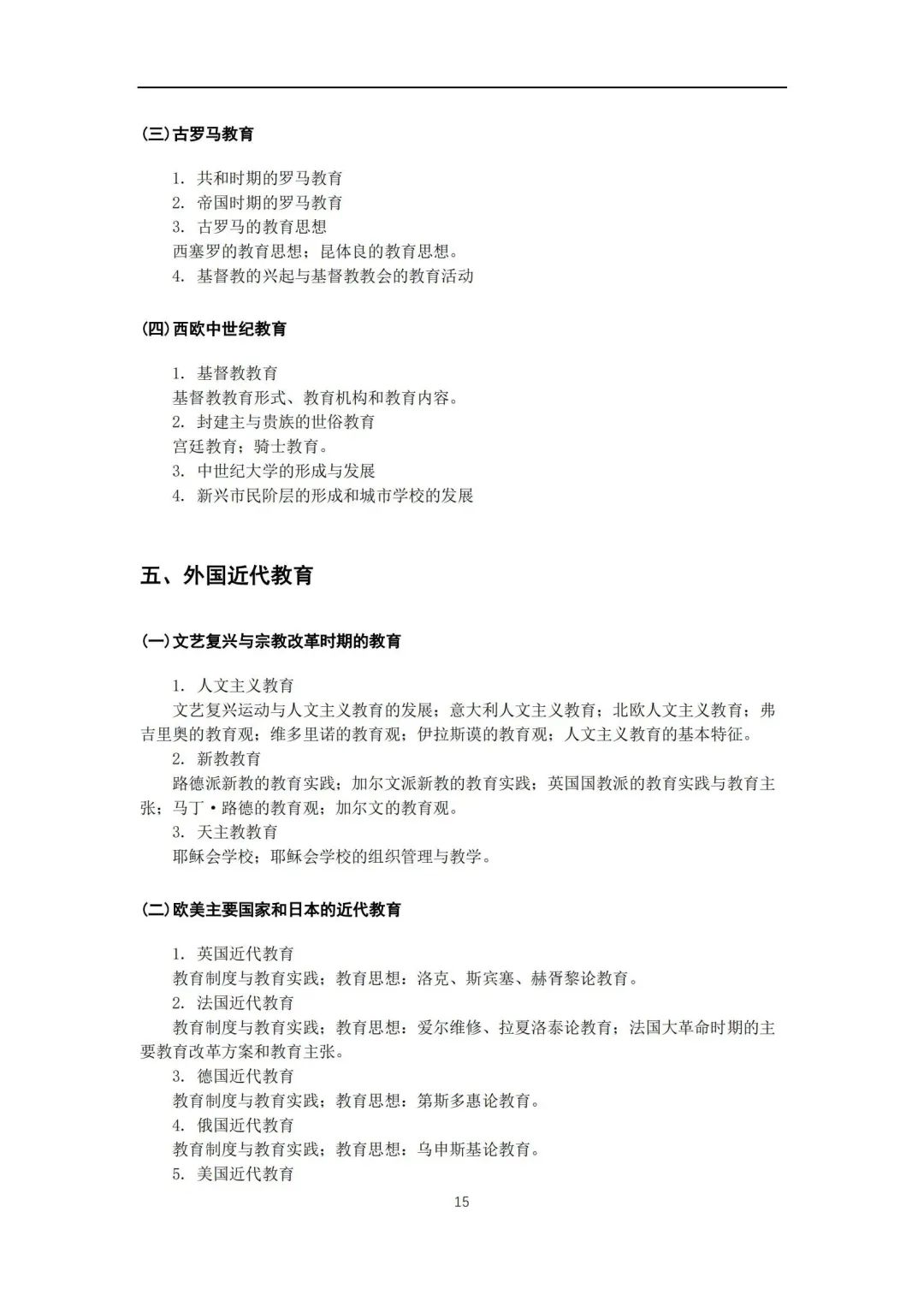
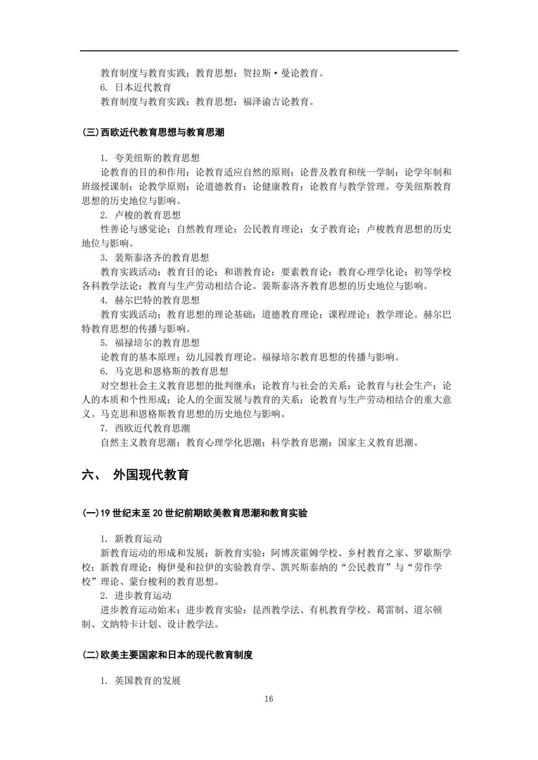
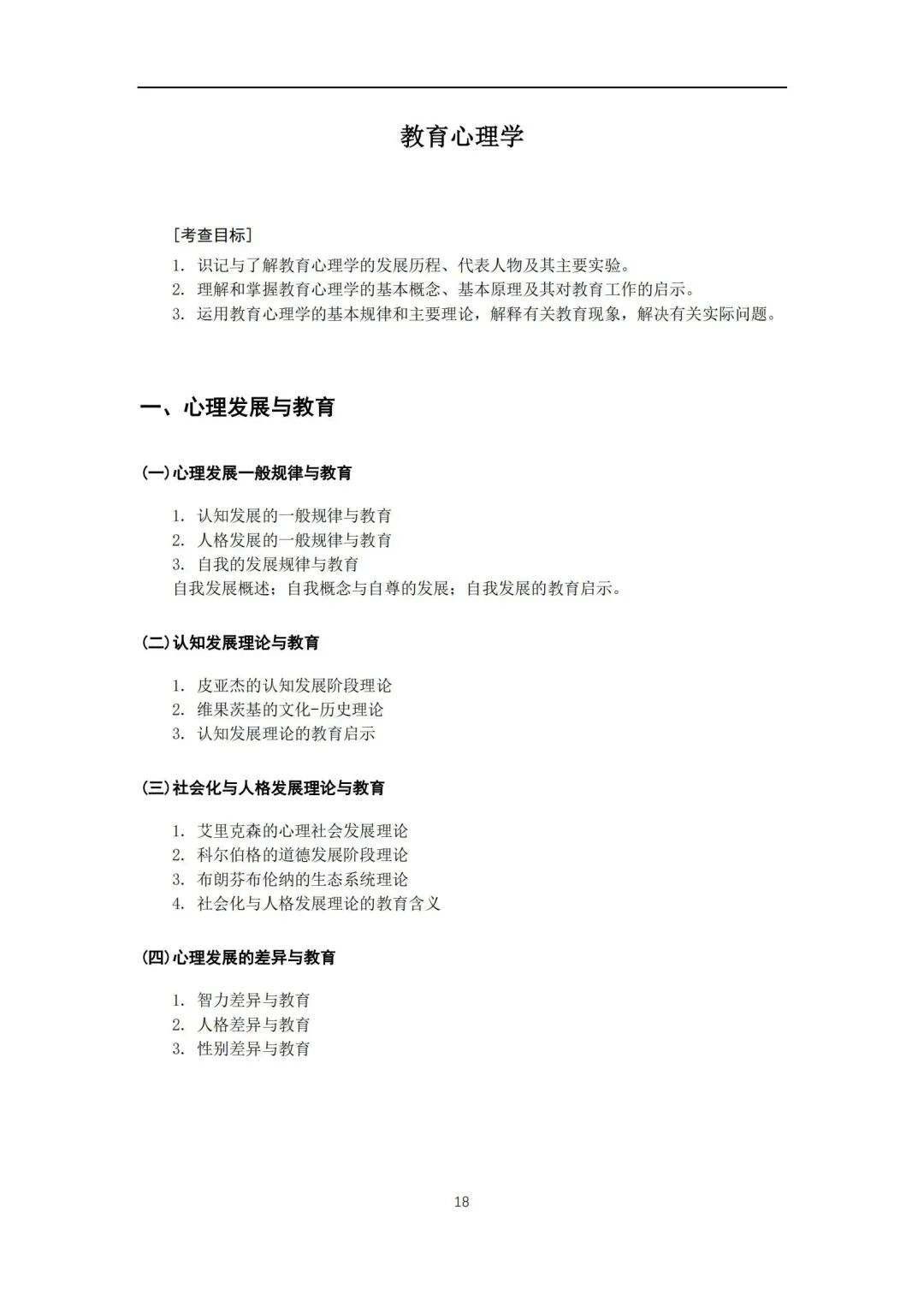
《教育综合考试大纲》从考试性质、考试目标、考试形式、试卷结构以及考查内容等方面作出具体规定,并附有该科目样卷。这是研招教育硕士业务课考试首次设置全国统一命题科目。

据介绍,“教育硕士”是目前研招考试中报考人数较多的专业硕士,2023年报考人数达34万,占当年研招考试总报考人数的7.2%,涉及招生单位180多家。此前,研招专业硕士中的部分专业,如法律硕士、工商管理硕士、临床医学硕士等业务课考试已分别于2004年、2010年、2017年开始统一命题。统一命题的教育硕士第三单元考试科目名称仍为“教育综合”,由教育部教育考试院统一命题。

北京师范大学副校长汪明教授表示,“在教育硕士中增设业务课统考,实行统一考试大纲、统一考试命题,对提高命题质量,增强考试选拔的公平性、科学性和选择性有利。”

新大纲中考核内容的变化,是考生们关注的问题。对此,教育部中学校长培训中心主任、华东师范大学教师教育学院院长代蕊华教授说,“新大纲在内容范围上基本保持稳定,强调基础性。考核范围包含教育学原理、中国教育史、外国教育史与教育心理学四门本科阶段基础课程,与以往大部分自命题招生单位的范围一致,没有增加新的考核知识点。”

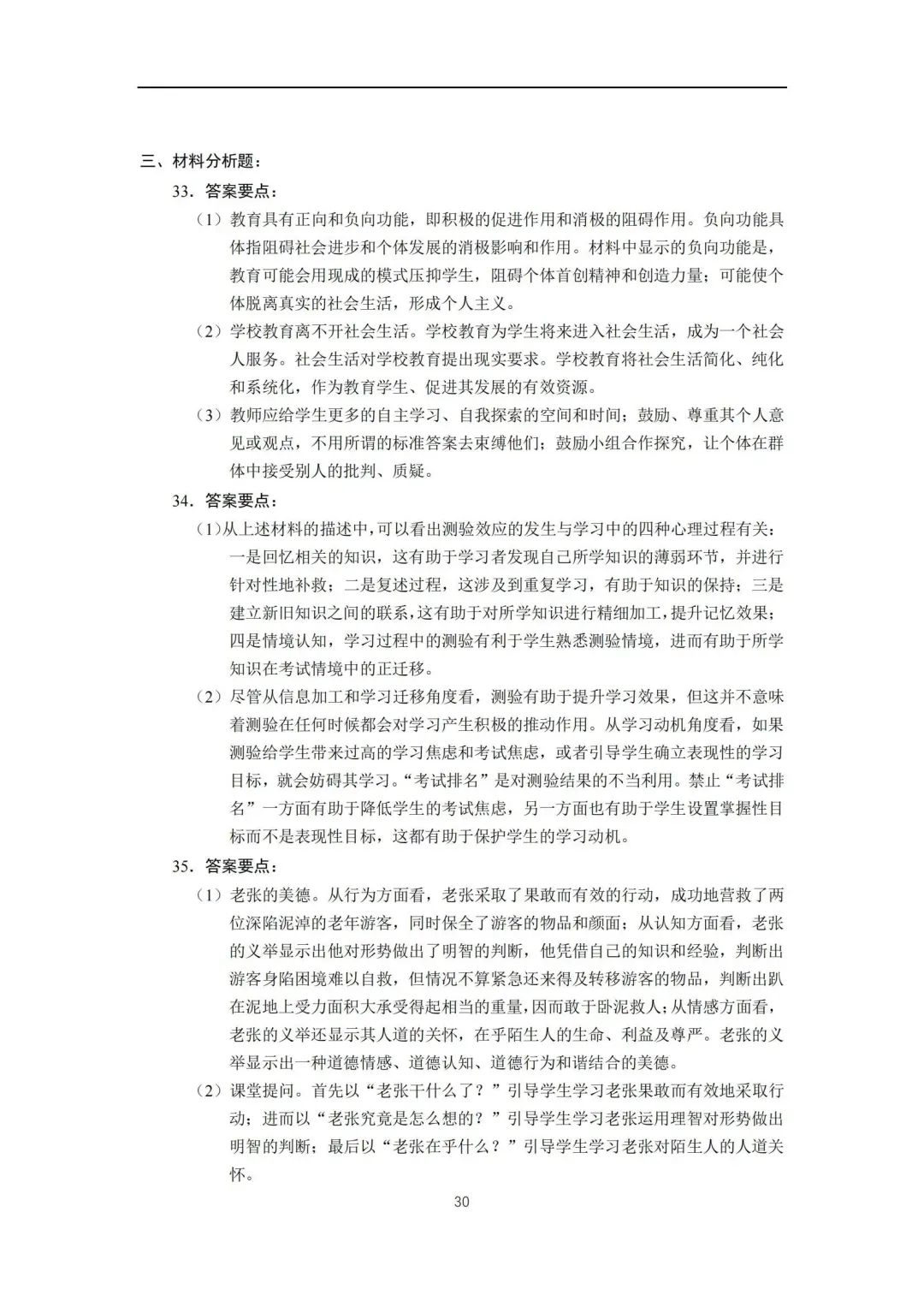
据了解,新大纲的题型结构略有变化,“教育综合”新大纲中规定了三种题型,分别是选择题、论述题和材料题,这与以往自命题主要采用名词解释题、简答题、论述题的题型结构有所不同。为此,华中师范大学测量与评价研究中心主任胡向东评价,“除传统的论述题外,增加了材料题,要求考生阅读材料、分析作答,考查综合分析能力和解决实际问题的能力,凸显了应用导向,突出了专硕的特色。”

教育部教育考试院表示,下一步将严格依据大纲标准,把控试题质量,保证教育综合科目试卷的公平性、科学性、规范性,真正选拔出优秀人才。

打印本页 关闭窗口