索  引  号: 116204000139114443/2025-171873 生成日期: 2025-06-30
文       号: 关键字: 白银市,日,教育,教师,获奖
所属机构: 市教育局 发布机构: 市教育局
关于白银市第六届班主任专业能力大赛拟获奖名单的公示
信息来源:白银融媒
发布时间:2025-06-30 10:29
浏览次数:

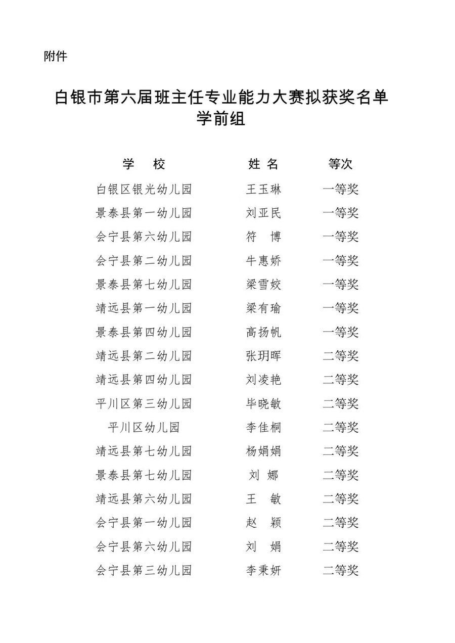
全市第六届班主任专业能力大赛于2025年5月24日—25日在景泰县举行,根据《白银市市级教师学科竞赛评比管理办法》要求,按组别分别设立一、二等奖,有69名教师获奖,现将获奖名单予以公示。

一、公示时间

2025年6月30日—7月4日(5个工作日。每天上午8:30~12:00,下午14:30~18:00)

二、受理科室及监督电话

市教育局基教科:0943-8246414  

地  址:白银区万盛路1号教育大厦21楼

市教育局党建科:0943—8246424

地  址:白银区万盛路1号教育大厦20楼

附件:白银市第六届班主任专业能力大赛拟获奖名单

白银市教育局

2025年6月30日


打印本页 关闭窗口