索  引  号: 116204000139114443/2023-134144 生成日期: 2023-03-09
文       号: 关键字: 数字,教育,数字化,标准,教师
所属机构: 市教育局 发布机构:
5+13+33!教育部行业标准《教师数字素养》发布
信息来源:市教育局
发布时间:2023-03-09 16:31
浏览次数:

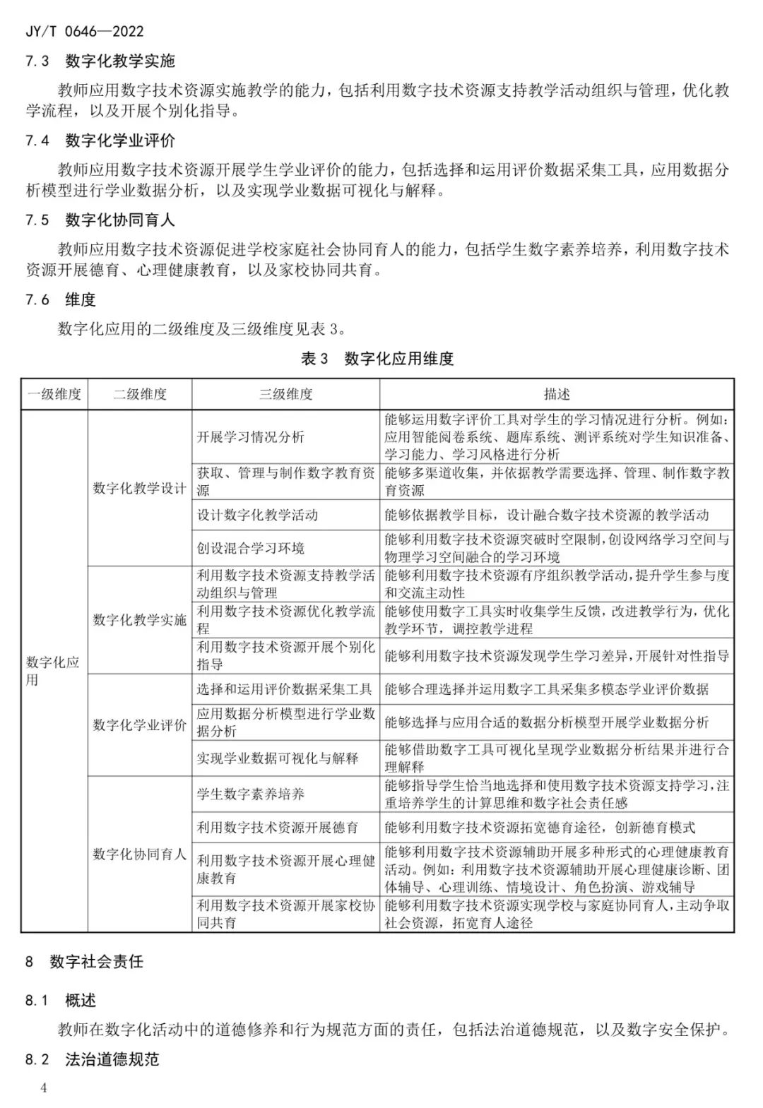
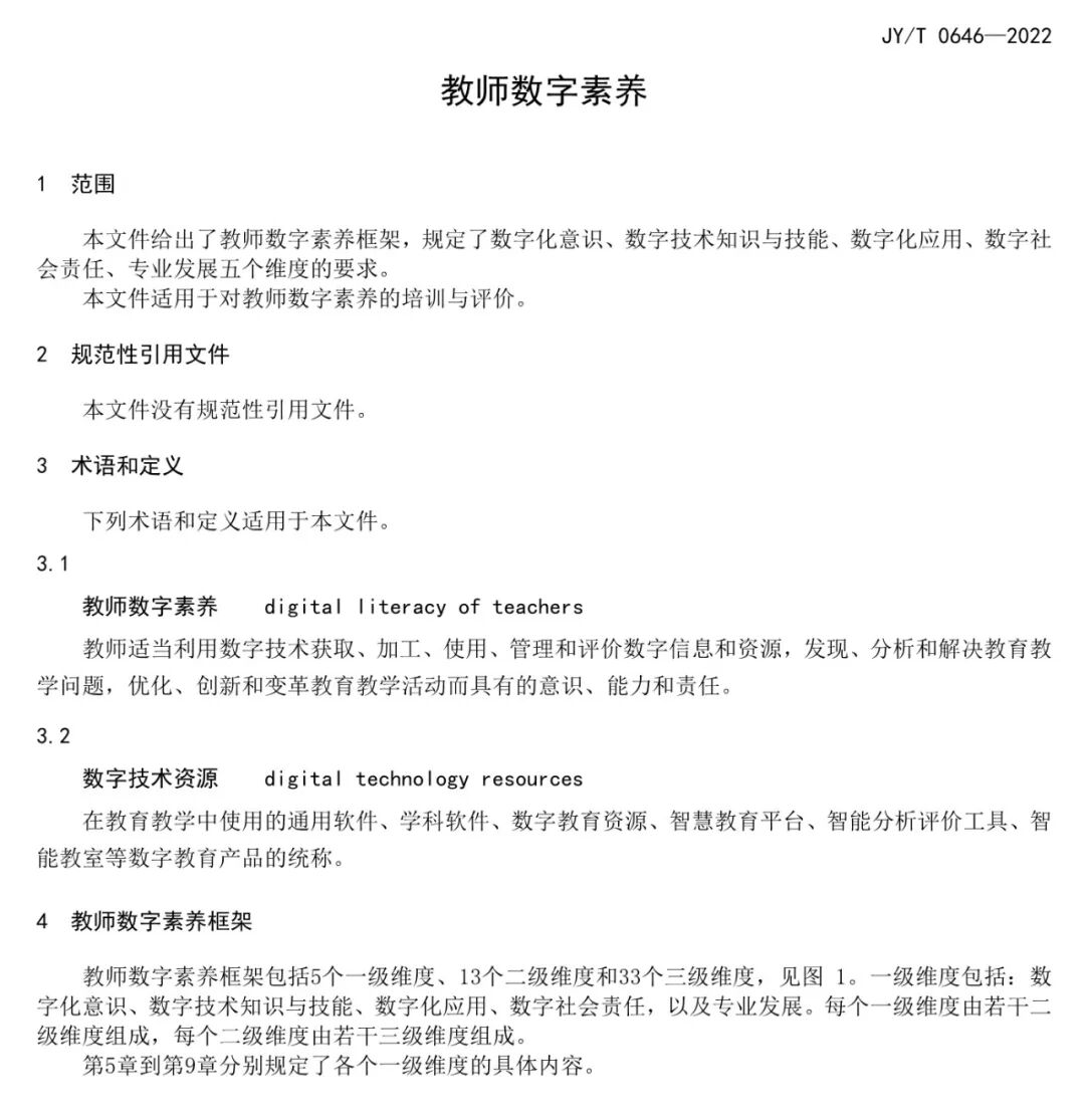
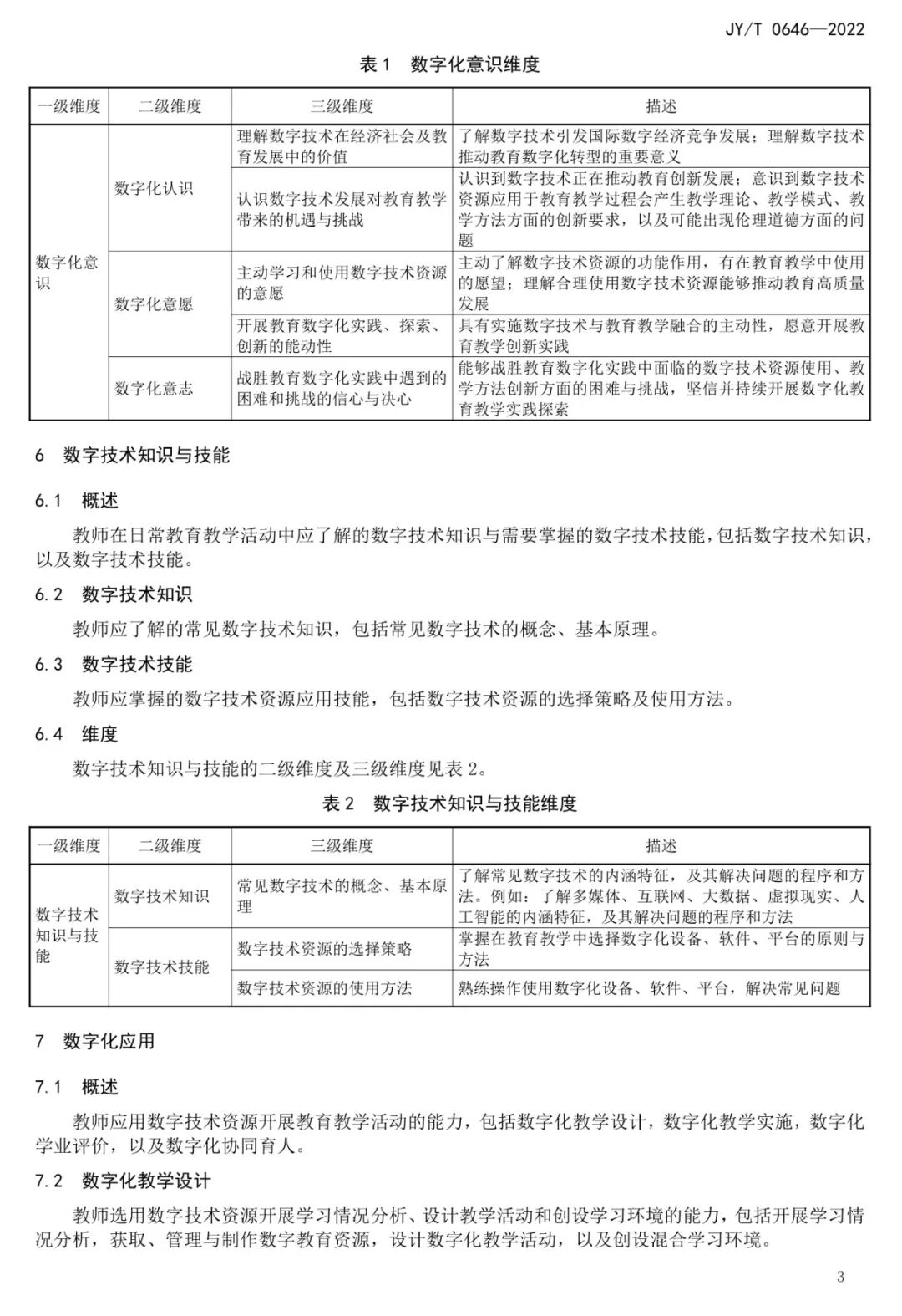
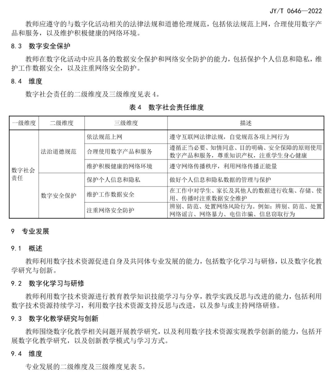
教育部日前研究制定《教师数字素养》教育行业标准,旨在扎实推进国家教育数字化战略行动,完善教育信息化标准体系,提升教师利用数字技术优化、创新和变革教育教学活动的意识、能力和责任。

据了解,标准制定了教师数字素养框架,框架包括5个一级维度、13个二级维度和33个三级维度,其中一级维度包括数字化意识、数字技术知识与技能、数字化应用、数字社会责任、专业发展等5个方面。标准将用于对教师数字素养的培训与评价,具体内容包括:能够掌握在教育教学中选择数字化设备、软件、平台的原则与方法;能够运用数字评价工具对学生的学习情况进行分析,应用智能阅卷系统、题库系统、测评系统对学生知识准备、学习能力、学习风格进行分析;能够利用数字技术资源发现学生学习差异,开展针对性指导等。

一起来看。

图片

图片

图片

图片

图片

图片

图片

图片

图片


打印本页 关闭窗口